Abrir la app

Asignaturas

Introducción a la Informática: Conceptos Básicos

2

1

A

Anyela Katherine Bolaños Hernandez

21/11/2025

Tecnología e Informática

¿Que es la informática?

183

21 de nov de 2025

1 página

Introducción a la Informática: Conceptos Básicos

A

Anyela Katherine Bolaños Hernandez

@nyelaatherineolaosernandez_4f33

La informática es un campo que combina conocimientos científicos y... Mostrar más

sus elementos principales

impacta tareas simples y compuestas

Componentes fisicos
(hardware)
Programas y aplicaciones
(sofware)
Personal

Fundamentos de la Informática

La informática está presente en casi todo lo que hacemos. Desde revisar tus redes sociales hasta hacer tareas escolares, esta ciencia trabaja procesando datos para convertirlos en información útil. ¿Te has preguntado cómo funciona todo eso?

La informática tiene tres elementos principales: el hardware (componentes físicos como computadoras y tablets), el software (programas y aplicaciones) y el personal que los utiliza. Estos elementos trabajan juntos realizando cinco operaciones básicas: crear, guardar, asegurar, intercambiar y acceder a la información.

Sus aplicaciones son inmensas: desde el comercio y los negocios hasta el entretenimiento, la ciencia y muchos otros campos. Algunas ramas especializadas incluyen el procesamiento de imágenes, criptografía, minería de datos, inteligencia artificial y domótica, entre otras.

💡 ¿Sabías que? La seguridad informática es fundamental en este mundo digital. Se encarga de evitar accesos no autorizados, proteger información confidencial y bloquear virus en ordenadores, redes y datos.

Los dispositivos informáticos pueden ser independientes (como ordenadores, laptops y tablets que funcionan por sí solos) o dependientes (como impresoras y discos duros que necesitan conectarse a otros dispositivos para funcionar). Todos ellos son componentes que trabajan con datos electrónicos para facilitarnos la vida.



Pensamos que nunca lo preguntarías...

¿Qué es Knowunity AI companion?

Nuestro compañero de IA está específicamente adaptado a las necesidades de los estudiantes. Basándonos en los millones de contenidos que tenemos en la plataforma, podemos dar a los estudiantes respuestas realmente significativas y relevantes. Pero no se trata solo de respuestas, el compañero también guía a los estudiantes a través de sus retos de aprendizaje diarios, con planes de aprendizaje personalizados, cuestionarios o contenidos en el chat y una personalización del 100% basada en las habilidades y el desarrollo de los estudiantes.

¿Dónde puedo descargar la app Knowunity?

Puedes descargar la app en Google Play Store y Apple App Store.

¿Knowunity es totalmente gratuito?

¡Sí lo es! Tienes acceso totalmente gratuito a todo el contenido de la app, puedes chatear con otros alumnos y recibir ayuda inmeditamente. Puedes ganar dinero utilizando la aplicación, que te permitirá acceder a determinadas funciones.

¿No encuentras lo que buscas? Explora otros temas.

Opiniones de nuestros usuarios. Ellos obtuvieron cosas geniales — y tú también podrías.

4.9/5

App Store

4.8/5

Google Play

La app es muy fácil de usar y está muy bien diseñada. Hasta ahora he encontrado todo lo que estaba buscando y he podido aprender mucho de las presentaciones. Definitivamente utilizaré la aplicación para un examen de clase. Y, por supuesto, también me sirve mucho de inspiración.

Pablo

usuario de iOS

Esta app es realmente genial. Hay tantos apuntes de clase y ayuda [...]. Tengo problemas con matemáticas, por ejemplo, y la aplicación tiene muchas opciones de ayuda. Gracias a Knowunity, he mejorado en mates. Se la recomiendo a todo el mundo.

Elena

usuaria de Android

Vaya, estoy realmente sorprendida. Acabo de probar la app porque la he visto anunciada muchas veces y me he quedado absolutamente alucinada. Esta app es LA AYUDA que quieres para el insti y, sobre todo, ofrece muchísimas cosas, como ejercicios y hojas informativas, que a mí personalmente me han sido MUY útiles.

Ana

usuaria de iOS

Solía tener problemas para completar mis tareas a tiempo hasta que descubrí Knowunity, que no solo facilita subir mi propio contenido sino que también proporciona excelentes resúmenes que hacen mi trabajo más rápido y eficiente.

Thomas R

usuario de iOS

Siempre era un desafío encontrar toda la información importante para mis tareas – desde que comencé a usar Knowunity, puedo simplemente subir mi contenido y beneficiarme de los resúmenes de otros, lo que me ayuda mucho con la organización.

Lisa M

usuaria de Android

A menudo sentía que no tenía suficiente visión general al estudiar, pero desde que comencé a usar Knowunity, eso ya no es un problema – subo mi contenido y siempre encuentro resúmenes útiles en la plataforma, lo que hace mi aprendizaje mucho más fácil.

David K

usuario de iOS

¡La app es buenísima! Sólo tengo que introducir el tema en la barra de búsqueda y recibo la respuesta muy rápido. No tengo que ver 10 vídeos de YouTube para entender algo, así que me ahorro tiempo. ¡Muy recomendable!

Sara

usuaria de Android

En el instituto era muy malo en matemáticas, pero gracias a la app, ahora saco mejores notas. Os agradezco mucho que hayáis creado la aplicación.

Roberto

usuario de Android

Solía ser realmente difícil recopilar toda la información para mis presentaciones. Pero desde que comencé a usar Knowunity, solo subo mis apuntes y encuentro increíbles resúmenes de otros – ¡hace mi estudio mucho más eficiente!

Julia S

usuaria de Android

Estaba constantemente estresado con todo el material de estudio, pero desde que comencé a usar Knowunity, subo mis cosas y reviso los geniales resúmenes de otros – realmente me ayuda a gestionar todo mejor y es mucho menos estresante.

Marco B

usuario de iOS

Siempre fue difícil encontrar los materiales adecuados para mis tareas. Ahora solo subo mis apuntes a Knowunity y obtengo los mejores resúmenes de otros - realmente me ayuda a entender todo más rápido y mejora mis notas.

Sarah L

usuaria de Android

Antes pasaba horas buscando en Google materiales escolares, pero ahora solo subo mis cosas a Knowunity y reviso los útiles resúmenes de otros - me siento mucho más seguro al prepararme para los exámenes.

Paul T

usuario de iOS

La app es muy fácil de usar y está muy bien diseñada. Hasta ahora he encontrado todo lo que estaba buscando y he podido aprender mucho de las presentaciones. Definitivamente utilizaré la aplicación para un examen de clase. Y, por supuesto, también me sirve mucho de inspiración.

Pablo

usuario de iOS

Esta app es realmente genial. Hay tantos apuntes de clase y ayuda [...]. Tengo problemas con matemáticas, por ejemplo, y la aplicación tiene muchas opciones de ayuda. Gracias a Knowunity, he mejorado en mates. Se la recomiendo a todo el mundo.

Elena

usuaria de Android

Vaya, estoy realmente sorprendida. Acabo de probar la app porque la he visto anunciada muchas veces y me he quedado absolutamente alucinada. Esta app es LA AYUDA que quieres para el insti y, sobre todo, ofrece muchísimas cosas, como ejercicios y hojas informativas, que a mí personalmente me han sido MUY útiles.

Ana

usuaria de iOS

Solía tener problemas para completar mis tareas a tiempo hasta que descubrí Knowunity, que no solo facilita subir mi propio contenido sino que también proporciona excelentes resúmenes que hacen mi trabajo más rápido y eficiente.

Thomas R

usuario de iOS

Siempre era un desafío encontrar toda la información importante para mis tareas – desde que comencé a usar Knowunity, puedo simplemente subir mi contenido y beneficiarme de los resúmenes de otros, lo que me ayuda mucho con la organización.

Lisa M

usuaria de Android

A menudo sentía que no tenía suficiente visión general al estudiar, pero desde que comencé a usar Knowunity, eso ya no es un problema – subo mi contenido y siempre encuentro resúmenes útiles en la plataforma, lo que hace mi aprendizaje mucho más fácil.

David K

usuario de iOS

¡La app es buenísima! Sólo tengo que introducir el tema en la barra de búsqueda y recibo la respuesta muy rápido. No tengo que ver 10 vídeos de YouTube para entender algo, así que me ahorro tiempo. ¡Muy recomendable!

Sara

usuaria de Android

En el instituto era muy malo en matemáticas, pero gracias a la app, ahora saco mejores notas. Os agradezco mucho que hayáis creado la aplicación.

Roberto

usuario de Android

Solía ser realmente difícil recopilar toda la información para mis presentaciones. Pero desde que comencé a usar Knowunity, solo subo mis apuntes y encuentro increíbles resúmenes de otros – ¡hace mi estudio mucho más eficiente!

Julia S

usuaria de Android

Estaba constantemente estresado con todo el material de estudio, pero desde que comencé a usar Knowunity, subo mis cosas y reviso los geniales resúmenes de otros – realmente me ayuda a gestionar todo mejor y es mucho menos estresante.

Marco B

usuario de iOS

Siempre fue difícil encontrar los materiales adecuados para mis tareas. Ahora solo subo mis apuntes a Knowunity y obtengo los mejores resúmenes de otros - realmente me ayuda a entender todo más rápido y mejora mis notas.

Sarah L

usuaria de Android

Antes pasaba horas buscando en Google materiales escolares, pero ahora solo subo mis cosas a Knowunity y reviso los útiles resúmenes de otros - me siento mucho más seguro al prepararme para los exámenes.

Paul T

usuario de iOS

 

Tecnología e Informática

183

21 de nov de 2025

1 página

Introducción a la Informática: Conceptos Básicos

A

Anyela Katherine Bolaños Hernandez

@nyelaatherineolaosernandez_4f33

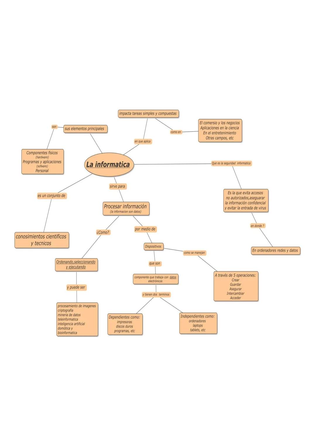
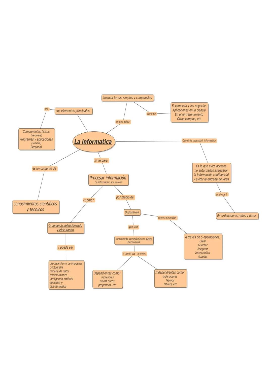
La informática es un campo que combina conocimientos científicos y técnicos para procesar información a través de dispositivos electrónicos. Este conjunto de herramientas y métodos nos permite ordenar, seleccionar y ejecutar datos en diversas áreas de nuestra vida diaria.

sus elementos principales

impacta tareas simples y compuestas

Componentes fisicos
(hardware)
Programas y aplicaciones
(sofware)
Personal

Inscríbete para ver los apuntes¡Es gratis!

Acceso a todos los documentos

Mejora tus notas

Únete a millones de estudiantes

Al registrarte aceptas las Condiciones del servicio y la Política de privacidad.

Fundamentos de la Informática

La informática está presente en casi todo lo que hacemos. Desde revisar tus redes sociales hasta hacer tareas escolares, esta ciencia trabaja procesando datos para convertirlos en información útil. ¿Te has preguntado cómo funciona todo eso?

La informática tiene tres elementos principales: el hardware (componentes físicos como computadoras y tablets), el software (programas y aplicaciones) y el personal que los utiliza. Estos elementos trabajan juntos realizando cinco operaciones básicas: crear, guardar, asegurar, intercambiar y acceder a la información.

Sus aplicaciones son inmensas: desde el comercio y los negocios hasta el entretenimiento, la ciencia y muchos otros campos. Algunas ramas especializadas incluyen el procesamiento de imágenes, criptografía, minería de datos, inteligencia artificial y domótica, entre otras.

💡 ¿Sabías que? La seguridad informática es fundamental en este mundo digital. Se encarga de evitar accesos no autorizados, proteger información confidencial y bloquear virus en ordenadores, redes y datos.

Los dispositivos informáticos pueden ser independientes (como ordenadores, laptops y tablets que funcionan por sí solos) o dependientes (como impresoras y discos duros que necesitan conectarse a otros dispositivos para funcionar). Todos ellos son componentes que trabajan con datos electrónicos para facilitarnos la vida.

Pensamos que nunca lo preguntarías...

¿Qué es Knowunity AI companion?

Nuestro compañero de IA está específicamente adaptado a las necesidades de los estudiantes. Basándonos en los millones de contenidos que tenemos en la plataforma, podemos dar a los estudiantes respuestas realmente significativas y relevantes. Pero no se trata solo de respuestas, el compañero también guía a los estudiantes a través de sus retos de aprendizaje diarios, con planes de aprendizaje personalizados, cuestionarios o contenidos en el chat y una personalización del 100% basada en las habilidades y el desarrollo de los estudiantes.

¿Dónde puedo descargar la app Knowunity?

Puedes descargar la app en Google Play Store y Apple App Store.

¿Knowunity es totalmente gratuito?

¡Sí lo es! Tienes acceso totalmente gratuito a todo el contenido de la app, puedes chatear con otros alumnos y recibir ayuda inmeditamente. Puedes ganar dinero utilizando la aplicación, que te permitirá acceder a determinadas funciones.

2

Herramientas Inteligentes NUEVO

Transforma estos apuntes en: ✓ 50+ Preguntas de Práctica ✓ Fichas Interactivas ✓ Examen Completo de Práctica ✓ Esquemas de Ensayo

Examen de Práctica
Quiz
Fichas
Ensayo

¿No encuentras lo que buscas? Explora otros temas.

Opiniones de nuestros usuarios. Ellos obtuvieron cosas geniales — y tú también podrías.

4.9/5

App Store

4.8/5

Google Play

La app es muy fácil de usar y está muy bien diseñada. Hasta ahora he encontrado todo lo que estaba buscando y he podido aprender mucho de las presentaciones. Definitivamente utilizaré la aplicación para un examen de clase. Y, por supuesto, también me sirve mucho de inspiración.

Pablo

usuario de iOS

Esta app es realmente genial. Hay tantos apuntes de clase y ayuda [...]. Tengo problemas con matemáticas, por ejemplo, y la aplicación tiene muchas opciones de ayuda. Gracias a Knowunity, he mejorado en mates. Se la recomiendo a todo el mundo.

Elena

usuaria de Android

Vaya, estoy realmente sorprendida. Acabo de probar la app porque la he visto anunciada muchas veces y me he quedado absolutamente alucinada. Esta app es LA AYUDA que quieres para el insti y, sobre todo, ofrece muchísimas cosas, como ejercicios y hojas informativas, que a mí personalmente me han sido MUY útiles.

Ana

usuaria de iOS

Solía tener problemas para completar mis tareas a tiempo hasta que descubrí Knowunity, que no solo facilita subir mi propio contenido sino que también proporciona excelentes resúmenes que hacen mi trabajo más rápido y eficiente.

Thomas R

usuario de iOS

Siempre era un desafío encontrar toda la información importante para mis tareas – desde que comencé a usar Knowunity, puedo simplemente subir mi contenido y beneficiarme de los resúmenes de otros, lo que me ayuda mucho con la organización.

Lisa M

usuaria de Android

A menudo sentía que no tenía suficiente visión general al estudiar, pero desde que comencé a usar Knowunity, eso ya no es un problema – subo mi contenido y siempre encuentro resúmenes útiles en la plataforma, lo que hace mi aprendizaje mucho más fácil.

David K

usuario de iOS

¡La app es buenísima! Sólo tengo que introducir el tema en la barra de búsqueda y recibo la respuesta muy rápido. No tengo que ver 10 vídeos de YouTube para entender algo, así que me ahorro tiempo. ¡Muy recomendable!

Sara

usuaria de Android

En el instituto era muy malo en matemáticas, pero gracias a la app, ahora saco mejores notas. Os agradezco mucho que hayáis creado la aplicación.

Roberto

usuario de Android

Solía ser realmente difícil recopilar toda la información para mis presentaciones. Pero desde que comencé a usar Knowunity, solo subo mis apuntes y encuentro increíbles resúmenes de otros – ¡hace mi estudio mucho más eficiente!

Julia S

usuaria de Android

Estaba constantemente estresado con todo el material de estudio, pero desde que comencé a usar Knowunity, subo mis cosas y reviso los geniales resúmenes de otros – realmente me ayuda a gestionar todo mejor y es mucho menos estresante.

Marco B

usuario de iOS

Siempre fue difícil encontrar los materiales adecuados para mis tareas. Ahora solo subo mis apuntes a Knowunity y obtengo los mejores resúmenes de otros - realmente me ayuda a entender todo más rápido y mejora mis notas.

Sarah L

usuaria de Android

Antes pasaba horas buscando en Google materiales escolares, pero ahora solo subo mis cosas a Knowunity y reviso los útiles resúmenes de otros - me siento mucho más seguro al prepararme para los exámenes.

Paul T

usuario de iOS

La app es muy fácil de usar y está muy bien diseñada. Hasta ahora he encontrado todo lo que estaba buscando y he podido aprender mucho de las presentaciones. Definitivamente utilizaré la aplicación para un examen de clase. Y, por supuesto, también me sirve mucho de inspiración.

Pablo

usuario de iOS

Esta app es realmente genial. Hay tantos apuntes de clase y ayuda [...]. Tengo problemas con matemáticas, por ejemplo, y la aplicación tiene muchas opciones de ayuda. Gracias a Knowunity, he mejorado en mates. Se la recomiendo a todo el mundo.

Elena

usuaria de Android

Vaya, estoy realmente sorprendida. Acabo de probar la app porque la he visto anunciada muchas veces y me he quedado absolutamente alucinada. Esta app es LA AYUDA que quieres para el insti y, sobre todo, ofrece muchísimas cosas, como ejercicios y hojas informativas, que a mí personalmente me han sido MUY útiles.

Ana

usuaria de iOS

Solía tener problemas para completar mis tareas a tiempo hasta que descubrí Knowunity, que no solo facilita subir mi propio contenido sino que también proporciona excelentes resúmenes que hacen mi trabajo más rápido y eficiente.

Thomas R

usuario de iOS

Siempre era un desafío encontrar toda la información importante para mis tareas – desde que comencé a usar Knowunity, puedo simplemente subir mi contenido y beneficiarme de los resúmenes de otros, lo que me ayuda mucho con la organización.

Lisa M

usuaria de Android

A menudo sentía que no tenía suficiente visión general al estudiar, pero desde que comencé a usar Knowunity, eso ya no es un problema – subo mi contenido y siempre encuentro resúmenes útiles en la plataforma, lo que hace mi aprendizaje mucho más fácil.

David K

usuario de iOS

¡La app es buenísima! Sólo tengo que introducir el tema en la barra de búsqueda y recibo la respuesta muy rápido. No tengo que ver 10 vídeos de YouTube para entender algo, así que me ahorro tiempo. ¡Muy recomendable!

Sara

usuaria de Android

En el instituto era muy malo en matemáticas, pero gracias a la app, ahora saco mejores notas. Os agradezco mucho que hayáis creado la aplicación.

Roberto

usuario de Android

Solía ser realmente difícil recopilar toda la información para mis presentaciones. Pero desde que comencé a usar Knowunity, solo subo mis apuntes y encuentro increíbles resúmenes de otros – ¡hace mi estudio mucho más eficiente!

Julia S

usuaria de Android

Estaba constantemente estresado con todo el material de estudio, pero desde que comencé a usar Knowunity, subo mis cosas y reviso los geniales resúmenes de otros – realmente me ayuda a gestionar todo mejor y es mucho menos estresante.

Marco B

usuario de iOS

Siempre fue difícil encontrar los materiales adecuados para mis tareas. Ahora solo subo mis apuntes a Knowunity y obtengo los mejores resúmenes de otros - realmente me ayuda a entender todo más rápido y mejora mis notas.

Sarah L

usuaria de Android

Antes pasaba horas buscando en Google materiales escolares, pero ahora solo subo mis cosas a Knowunity y reviso los útiles resúmenes de otros - me siento mucho más seguro al prepararme para los exámenes.

Paul T

usuario de iOS