¿Alguna vez te has preguntado cómo se ven realmente las... Mostrar más
Inscríbete para ver los apuntes¡Es gratis!
Acceso a todos los documentos
Mejora tus notas
Únete a millones de estudiantes
Knowunity AI
Asignaturas
Triangle Congruence and Similarity Theorems
Triangle Properties and Classification
Linear Equations and Graphs
Geometric Angle Relationships
Trigonometric Functions and Identities
Equation Solving Techniques
Circle Geometry Fundamentals
Division Operations and Methods
Basic Differentiation Rules
Exponent and Logarithm Properties
Mostrar todos los temas
Human Organ Systems
Reproductive Cell Cycles
Biological Sciences Subdisciplines
Cellular Energy Metabolism
Autotrophic Energy Processes
Inheritance Patterns and Principles
Biomolecular Structure and Organization
Cell Cycle and Division Mechanics
Cellular Organization and Development
Biological Structural Organization
Mostrar todos los temas
Chemical Sciences and Applications
Atomic Structure and Composition
Molecular Electron Structure Representation
Atomic Electron Behavior
Matter Properties and Water
Mole Concept and Calculations
Gas Laws and Behavior
Periodic Table Organization
Chemical Thermodynamics Fundamentals
Chemical Bond Types and Properties
Mostrar todos los temas
European Renaissance and Enlightenment
European Cultural Movements 800-1920
American Revolution Era 1763-1797
American Civil War 1861-1865
Global Imperial Systems
Mongol and Chinese Dynasties
U.S. Presidents and World Leaders
Historical Sources and Documentation
World Wars Era and Impact
World Religious Systems
Mostrar todos los temas
Classic and Contemporary Novels
Literary Character Analysis
Rhetorical Theory and Practice
Classic Literary Narratives
Reading Analysis and Interpretation
Narrative Structure and Techniques
English Language Components
Influential English-Language Authors
Basic Sentence Structure
Narrative Voice and Perspective
Mostrar todos los temas
35
•
Actualizado May 10, 2026
•
EDIL DEJESUS ZABALETA BACILIO
@edildejesuszaba
¿Alguna vez te has preguntado cómo se ven realmente las... Mostrar más















La citología es la ciencia que estudia las células, esas unidades básicas que forman todos los seres vivos. Imagínate que cada célula es como una fábrica microscópica con diferentes departamentos trabajando juntos.
La teoría celular, establecida en 1838-1839, nos dice algo súper importante: "La célula es la unidad estructural y funcional de todos los seres vivos". Esto significa que todo lo que hacemos - crecer, pensar, respirar - depende del trabajo de nuestras células.
En esta práctica vas a identificar diferentes tipos de células y sus organelos más importantes como cloroplastos, núcleos y vacuolas. También aprenderás por qué los colorantes son tan útiles para ver estructuras que normalmente serían invisibles.
Dato curioso: Las células pueden ser tan diferentes como las personas - algunas son redondas, otras rectangulares, unas tienen "paredes" y otras no.

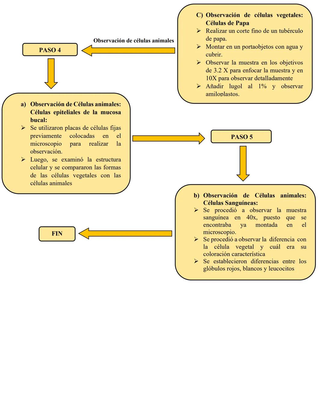
Para esta práctica necesitas un microscopio compuesto y varios materiales básicos como portaobjetos, colorantes y muestras biológicas. Los colorantes más importantes son el lugol (para identificar almidón) y el azul de metileno (para resaltar núcleos).
El procedimiento se divide en dos partes principales: observación de células vegetales y células animales. Para las vegetales usarás cebolla, elodea y papa, mientras que para las animales observarás células de la mucosa bucal y sangre humana.
La clave está en hacer cortes muy finos de las muestras y usar los colorantes correctos. El objetivo de 3.2X te ayuda a enfocar, mientras que el de 10X te permite ver los detalles importantes.
Tip importante: Siempre empieza con el objetivo de menor aumento para encontrar tu muestra, luego aumenta la magnificación gradualmente.

Las células de cebolla mostraron una forma rectangular perfecta con pared celular bien definida, núcleo visible en el centro y citoplasma distribuido uniformemente. El lugol ayudó a distinguir mejor estas estructuras, especialmente el núcleo.
En las células de elodea pudiste observar algo fascinante: los cloroplastos en movimiento. Este fenómeno se llama ciclosis o movimiento citoplasmático, y es como un sistema de transporte interno que distribuye nutrientes por toda la célula.
Las células de papa revelaron algo diferente: amiloplastos llenos de almidón que se tiñeron de color oscuro con el lugol. Estas células tienen forma poligonal y actúan como almacenes de energía para la planta.
Observación clave: Cada tipo de célula vegetal está especializada en una función específica - las de elodea hacen fotosíntesis, las de papa almacenan energía.

Las células epiteliales de tu boca mostraron formas irregulares y flexibles, muy diferentes a las vegetales. Sin pared celular, estas células pueden cambiar de forma más fácilmente, y el azul de metileno hizo visible sus núcleos.
En la muestra de sangre observaste tres tipos celulares distintos: eritrocitos (glóbulos rojos) sin núcleo y con forma bicóncava, leucocitos (glóbulos blancos) más grandes y con núcleos definidos, y pequeñas plaquetas dispersas.
La diferencia más notable es que los eritrocitos no tienen núcleo, lo que les da más espacio para transportar oxígeno. Los leucocitos, en cambio, necesitan su núcleo para producir las proteínas que defienden tu cuerpo.
Dato fascinante: Los glóbulos rojos viven solo 120 días, pero tu cuerpo produce millones cada segundo en la médula ósea.

Las principales diferencias entre células vegetales y animales son evidentes bajo el microscopio. Las vegetales tienen pared celular rígida que les da formas regulares, mientras que las animales solo tienen membrana plasmática, permitiendo formas más variables.
Los cloroplastos son exclusivos de células vegetales que hacen fotosíntesis, como las de elodea. Las células de almacenamiento, como las de papa, tienen amiloplastos en su lugar. Las células animales no poseen ninguno de estos organelos.
La ciclosis observada en elodea es un proceso vital que distribuye nutrientes y mantiene la célula funcionando eficientemente. Este movimiento responde a estímulos como luz y temperatura, demostrando que las células están vivas y activas.
Punto clave: La forma y estructura de cada célula refleja perfectamente su función - las células están diseñadas para hacer su trabajo específico de la manera más eficiente posible.









Nuestro compañero de IA está específicamente adaptado a las necesidades de los estudiantes. Basándonos en los millones de contenidos que tenemos en la plataforma, podemos dar a los estudiantes respuestas realmente significativas y relevantes. Pero no se trata solo de respuestas, el compañero también guía a los estudiantes a través de sus retos de aprendizaje diarios, con planes de aprendizaje personalizados, cuestionarios o contenidos en el chat y una personalización del 100% basada en las habilidades y el desarrollo de los estudiantes.
Puedes descargar la app en Google Play Store y Apple App Store.
¡Sí lo es! Tienes acceso totalmente gratuito a todo el contenido de la app, puedes chatear con otros alumnos y recibir ayuda inmeditamente. Puedes ganar dinero utilizando la aplicación, que te permitirá acceder a determinadas funciones.
App Store
Google Play
La app es muy fácil de usar y está muy bien diseñada. Hasta ahora he encontrado todo lo que estaba buscando y he podido aprender mucho de las presentaciones. Definitivamente utilizaré la aplicación para un examen de clase. Y, por supuesto, también me sirve mucho de inspiración.
Pablo
usuario de iOS
Esta app es realmente genial. Hay tantos apuntes de clase y ayuda [...]. Tengo problemas con matemáticas, por ejemplo, y la aplicación tiene muchas opciones de ayuda. Gracias a Knowunity, he mejorado en mates. Se la recomiendo a todo el mundo.
Elena
usuaria de Android
Vaya, estoy realmente sorprendida. Acabo de probar la app porque la he visto anunciada muchas veces y me he quedado absolutamente alucinada. Esta app es LA AYUDA que quieres para el insti y, sobre todo, ofrece muchísimas cosas, como ejercicios y hojas informativas, que a mí personalmente me han sido MUY útiles.
Ana
usuaria de iOS
Solía tener problemas para completar mis tareas a tiempo hasta que descubrí Knowunity, que no solo facilita subir mi propio contenido sino que también proporciona excelentes resúmenes que hacen mi trabajo más rápido y eficiente.
Thomas R
usuario de iOS
Siempre era un desafío encontrar toda la información importante para mis tareas – desde que comencé a usar Knowunity, puedo simplemente subir mi contenido y beneficiarme de los resúmenes de otros, lo que me ayuda mucho con la organización.
Lisa M
usuaria de Android
A menudo sentía que no tenía suficiente visión general al estudiar, pero desde que comencé a usar Knowunity, eso ya no es un problema – subo mi contenido y siempre encuentro resúmenes útiles en la plataforma, lo que hace mi aprendizaje mucho más fácil.
David K
usuario de iOS
¡La app es buenísima! Sólo tengo que introducir el tema en la barra de búsqueda y recibo la respuesta muy rápido. No tengo que ver 10 vídeos de YouTube para entender algo, así que me ahorro tiempo. ¡Muy recomendable!
Sara
usuaria de Android
En el instituto era muy malo en matemáticas, pero gracias a la app, ahora saco mejores notas. Os agradezco mucho que hayáis creado la aplicación.
Roberto
usuario de Android
Solía ser realmente difícil recopilar toda la información para mis presentaciones. Pero desde que comencé a usar Knowunity, solo subo mis apuntes y encuentro increíbles resúmenes de otros – ¡hace mi estudio mucho más eficiente!
Julia S
usuaria de Android
Estaba constantemente estresado con todo el material de estudio, pero desde que comencé a usar Knowunity, subo mis cosas y reviso los geniales resúmenes de otros – realmente me ayuda a gestionar todo mejor y es mucho menos estresante.
Marco B
usuario de iOS
LOS QUIZ Y FLASHCARDS SON SÚPER ÚTILES Y ME ENCANTA Knowunity IA. ADEMÁS ES LITERALMENTE COMO CHATGPT PERO MÁS LISTO!! ME AYUDÓ TAMBIÉN CON MIS PROBLEMAS DE MÁSCARA!! Y CON MIS ASIGNATURAS DE VERDAD! OBVIO 😍😁😲🤑💗✨🎀😮
Sarah L
usuaria de Android
Antes pasaba horas buscando en Google materiales escolares, pero ahora solo subo mis cosas a Knowunity y reviso los útiles resúmenes de otros - me siento mucho más seguro al prepararme para los exámenes.
Paul T
usuario de iOS
La app es muy fácil de usar y está muy bien diseñada. Hasta ahora he encontrado todo lo que estaba buscando y he podido aprender mucho de las presentaciones. Definitivamente utilizaré la aplicación para un examen de clase. Y, por supuesto, también me sirve mucho de inspiración.
Pablo
usuario de iOS
Esta app es realmente genial. Hay tantos apuntes de clase y ayuda [...]. Tengo problemas con matemáticas, por ejemplo, y la aplicación tiene muchas opciones de ayuda. Gracias a Knowunity, he mejorado en mates. Se la recomiendo a todo el mundo.
Elena
usuaria de Android
Vaya, estoy realmente sorprendida. Acabo de probar la app porque la he visto anunciada muchas veces y me he quedado absolutamente alucinada. Esta app es LA AYUDA que quieres para el insti y, sobre todo, ofrece muchísimas cosas, como ejercicios y hojas informativas, que a mí personalmente me han sido MUY útiles.
Ana
usuaria de iOS
Solía tener problemas para completar mis tareas a tiempo hasta que descubrí Knowunity, que no solo facilita subir mi propio contenido sino que también proporciona excelentes resúmenes que hacen mi trabajo más rápido y eficiente.
Thomas R
usuario de iOS
Siempre era un desafío encontrar toda la información importante para mis tareas – desde que comencé a usar Knowunity, puedo simplemente subir mi contenido y beneficiarme de los resúmenes de otros, lo que me ayuda mucho con la organización.
Lisa M
usuaria de Android
A menudo sentía que no tenía suficiente visión general al estudiar, pero desde que comencé a usar Knowunity, eso ya no es un problema – subo mi contenido y siempre encuentro resúmenes útiles en la plataforma, lo que hace mi aprendizaje mucho más fácil.
David K
usuario de iOS
¡La app es buenísima! Sólo tengo que introducir el tema en la barra de búsqueda y recibo la respuesta muy rápido. No tengo que ver 10 vídeos de YouTube para entender algo, así que me ahorro tiempo. ¡Muy recomendable!
Sara
usuaria de Android
En el instituto era muy malo en matemáticas, pero gracias a la app, ahora saco mejores notas. Os agradezco mucho que hayáis creado la aplicación.
Roberto
usuario de Android
Solía ser realmente difícil recopilar toda la información para mis presentaciones. Pero desde que comencé a usar Knowunity, solo subo mis apuntes y encuentro increíbles resúmenes de otros – ¡hace mi estudio mucho más eficiente!
Julia S
usuaria de Android
Estaba constantemente estresado con todo el material de estudio, pero desde que comencé a usar Knowunity, subo mis cosas y reviso los geniales resúmenes de otros – realmente me ayuda a gestionar todo mejor y es mucho menos estresante.
Marco B
usuario de iOS
LOS QUIZ Y FLASHCARDS SON SÚPER ÚTILES Y ME ENCANTA Knowunity IA. ADEMÁS ES LITERALMENTE COMO CHATGPT PERO MÁS LISTO!! ME AYUDÓ TAMBIÉN CON MIS PROBLEMAS DE MÁSCARA!! Y CON MIS ASIGNATURAS DE VERDAD! OBVIO 😍😁😲🤑💗✨🎀😮
Sarah L
usuaria de Android
Antes pasaba horas buscando en Google materiales escolares, pero ahora solo subo mis cosas a Knowunity y reviso los útiles resúmenes de otros - me siento mucho más seguro al prepararme para los exámenes.
Paul T
usuario de iOS
EDIL DEJESUS ZABALETA BACILIO
@edildejesuszaba
¿Alguna vez te has preguntado cómo se ven realmente las células bajo el microscopio? En esta práctica vas a descubrir las diferencias entre células vegetales y animales, observando desde células de cebolla hasta glóbulos rojos. Es tu oportunidad de ver... Mostrar más

Acceso a todos los documentos
Mejora tus notas
Únete a millones de estudiantes
La citología es la ciencia que estudia las células, esas unidades básicas que forman todos los seres vivos. Imagínate que cada célula es como una fábrica microscópica con diferentes departamentos trabajando juntos.
La teoría celular, establecida en 1838-1839, nos dice algo súper importante: "La célula es la unidad estructural y funcional de todos los seres vivos". Esto significa que todo lo que hacemos - crecer, pensar, respirar - depende del trabajo de nuestras células.
En esta práctica vas a identificar diferentes tipos de células y sus organelos más importantes como cloroplastos, núcleos y vacuolas. También aprenderás por qué los colorantes son tan útiles para ver estructuras que normalmente serían invisibles.
Dato curioso: Las células pueden ser tan diferentes como las personas - algunas son redondas, otras rectangulares, unas tienen "paredes" y otras no.

Acceso a todos los documentos
Mejora tus notas
Únete a millones de estudiantes
Para esta práctica necesitas un microscopio compuesto y varios materiales básicos como portaobjetos, colorantes y muestras biológicas. Los colorantes más importantes son el lugol (para identificar almidón) y el azul de metileno (para resaltar núcleos).
El procedimiento se divide en dos partes principales: observación de células vegetales y células animales. Para las vegetales usarás cebolla, elodea y papa, mientras que para las animales observarás células de la mucosa bucal y sangre humana.
La clave está en hacer cortes muy finos de las muestras y usar los colorantes correctos. El objetivo de 3.2X te ayuda a enfocar, mientras que el de 10X te permite ver los detalles importantes.
Tip importante: Siempre empieza con el objetivo de menor aumento para encontrar tu muestra, luego aumenta la magnificación gradualmente.

Acceso a todos los documentos
Mejora tus notas
Únete a millones de estudiantes
Las células de cebolla mostraron una forma rectangular perfecta con pared celular bien definida, núcleo visible en el centro y citoplasma distribuido uniformemente. El lugol ayudó a distinguir mejor estas estructuras, especialmente el núcleo.
En las células de elodea pudiste observar algo fascinante: los cloroplastos en movimiento. Este fenómeno se llama ciclosis o movimiento citoplasmático, y es como un sistema de transporte interno que distribuye nutrientes por toda la célula.
Las células de papa revelaron algo diferente: amiloplastos llenos de almidón que se tiñeron de color oscuro con el lugol. Estas células tienen forma poligonal y actúan como almacenes de energía para la planta.
Observación clave: Cada tipo de célula vegetal está especializada en una función específica - las de elodea hacen fotosíntesis, las de papa almacenan energía.

Acceso a todos los documentos
Mejora tus notas
Únete a millones de estudiantes
Las células epiteliales de tu boca mostraron formas irregulares y flexibles, muy diferentes a las vegetales. Sin pared celular, estas células pueden cambiar de forma más fácilmente, y el azul de metileno hizo visible sus núcleos.
En la muestra de sangre observaste tres tipos celulares distintos: eritrocitos (glóbulos rojos) sin núcleo y con forma bicóncava, leucocitos (glóbulos blancos) más grandes y con núcleos definidos, y pequeñas plaquetas dispersas.
La diferencia más notable es que los eritrocitos no tienen núcleo, lo que les da más espacio para transportar oxígeno. Los leucocitos, en cambio, necesitan su núcleo para producir las proteínas que defienden tu cuerpo.
Dato fascinante: Los glóbulos rojos viven solo 120 días, pero tu cuerpo produce millones cada segundo en la médula ósea.

Acceso a todos los documentos
Mejora tus notas
Únete a millones de estudiantes
Las principales diferencias entre células vegetales y animales son evidentes bajo el microscopio. Las vegetales tienen pared celular rígida que les da formas regulares, mientras que las animales solo tienen membrana plasmática, permitiendo formas más variables.
Los cloroplastos son exclusivos de células vegetales que hacen fotosíntesis, como las de elodea. Las células de almacenamiento, como las de papa, tienen amiloplastos en su lugar. Las células animales no poseen ninguno de estos organelos.
La ciclosis observada en elodea es un proceso vital que distribuye nutrientes y mantiene la célula funcionando eficientemente. Este movimiento responde a estímulos como luz y temperatura, demostrando que las células están vivas y activas.
Punto clave: La forma y estructura de cada célula refleja perfectamente su función - las células están diseñadas para hacer su trabajo específico de la manera más eficiente posible.

Acceso a todos los documentos
Mejora tus notas
Únete a millones de estudiantes

Acceso a todos los documentos
Mejora tus notas
Únete a millones de estudiantes

Acceso a todos los documentos
Mejora tus notas
Únete a millones de estudiantes

Acceso a todos los documentos
Mejora tus notas
Únete a millones de estudiantes

Acceso a todos los documentos
Mejora tus notas
Únete a millones de estudiantes

Acceso a todos los documentos
Mejora tus notas
Únete a millones de estudiantes

Acceso a todos los documentos
Mejora tus notas
Únete a millones de estudiantes

Acceso a todos los documentos
Mejora tus notas
Únete a millones de estudiantes

Acceso a todos los documentos
Mejora tus notas
Únete a millones de estudiantes
Nuestro compañero de IA está específicamente adaptado a las necesidades de los estudiantes. Basándonos en los millones de contenidos que tenemos en la plataforma, podemos dar a los estudiantes respuestas realmente significativas y relevantes. Pero no se trata solo de respuestas, el compañero también guía a los estudiantes a través de sus retos de aprendizaje diarios, con planes de aprendizaje personalizados, cuestionarios o contenidos en el chat y una personalización del 100% basada en las habilidades y el desarrollo de los estudiantes.
Puedes descargar la app en Google Play Store y Apple App Store.
¡Sí lo es! Tienes acceso totalmente gratuito a todo el contenido de la app, puedes chatear con otros alumnos y recibir ayuda inmeditamente. Puedes ganar dinero utilizando la aplicación, que te permitirá acceder a determinadas funciones.
0
Herramientas Inteligentes NUEVO
Transforma estos apuntes en: ✓ 50+ Preguntas de Práctica ✓ Fichas Interactivas ✓ Examen Completo de Práctica ✓ Esquemas de Ensayo
App Store
Google Play
La app es muy fácil de usar y está muy bien diseñada. Hasta ahora he encontrado todo lo que estaba buscando y he podido aprender mucho de las presentaciones. Definitivamente utilizaré la aplicación para un examen de clase. Y, por supuesto, también me sirve mucho de inspiración.
Pablo
usuario de iOS
Esta app es realmente genial. Hay tantos apuntes de clase y ayuda [...]. Tengo problemas con matemáticas, por ejemplo, y la aplicación tiene muchas opciones de ayuda. Gracias a Knowunity, he mejorado en mates. Se la recomiendo a todo el mundo.
Elena
usuaria de Android
Vaya, estoy realmente sorprendida. Acabo de probar la app porque la he visto anunciada muchas veces y me he quedado absolutamente alucinada. Esta app es LA AYUDA que quieres para el insti y, sobre todo, ofrece muchísimas cosas, como ejercicios y hojas informativas, que a mí personalmente me han sido MUY útiles.
Ana
usuaria de iOS
Solía tener problemas para completar mis tareas a tiempo hasta que descubrí Knowunity, que no solo facilita subir mi propio contenido sino que también proporciona excelentes resúmenes que hacen mi trabajo más rápido y eficiente.
Thomas R
usuario de iOS
Siempre era un desafío encontrar toda la información importante para mis tareas – desde que comencé a usar Knowunity, puedo simplemente subir mi contenido y beneficiarme de los resúmenes de otros, lo que me ayuda mucho con la organización.
Lisa M
usuaria de Android
A menudo sentía que no tenía suficiente visión general al estudiar, pero desde que comencé a usar Knowunity, eso ya no es un problema – subo mi contenido y siempre encuentro resúmenes útiles en la plataforma, lo que hace mi aprendizaje mucho más fácil.
David K
usuario de iOS
¡La app es buenísima! Sólo tengo que introducir el tema en la barra de búsqueda y recibo la respuesta muy rápido. No tengo que ver 10 vídeos de YouTube para entender algo, así que me ahorro tiempo. ¡Muy recomendable!
Sara
usuaria de Android
En el instituto era muy malo en matemáticas, pero gracias a la app, ahora saco mejores notas. Os agradezco mucho que hayáis creado la aplicación.
Roberto
usuario de Android
Solía ser realmente difícil recopilar toda la información para mis presentaciones. Pero desde que comencé a usar Knowunity, solo subo mis apuntes y encuentro increíbles resúmenes de otros – ¡hace mi estudio mucho más eficiente!
Julia S
usuaria de Android
Estaba constantemente estresado con todo el material de estudio, pero desde que comencé a usar Knowunity, subo mis cosas y reviso los geniales resúmenes de otros – realmente me ayuda a gestionar todo mejor y es mucho menos estresante.
Marco B
usuario de iOS
LOS QUIZ Y FLASHCARDS SON SÚPER ÚTILES Y ME ENCANTA Knowunity IA. ADEMÁS ES LITERALMENTE COMO CHATGPT PERO MÁS LISTO!! ME AYUDÓ TAMBIÉN CON MIS PROBLEMAS DE MÁSCARA!! Y CON MIS ASIGNATURAS DE VERDAD! OBVIO 😍😁😲🤑💗✨🎀😮
Sarah L
usuaria de Android
Antes pasaba horas buscando en Google materiales escolares, pero ahora solo subo mis cosas a Knowunity y reviso los útiles resúmenes de otros - me siento mucho más seguro al prepararme para los exámenes.
Paul T
usuario de iOS
La app es muy fácil de usar y está muy bien diseñada. Hasta ahora he encontrado todo lo que estaba buscando y he podido aprender mucho de las presentaciones. Definitivamente utilizaré la aplicación para un examen de clase. Y, por supuesto, también me sirve mucho de inspiración.
Pablo
usuario de iOS
Esta app es realmente genial. Hay tantos apuntes de clase y ayuda [...]. Tengo problemas con matemáticas, por ejemplo, y la aplicación tiene muchas opciones de ayuda. Gracias a Knowunity, he mejorado en mates. Se la recomiendo a todo el mundo.
Elena
usuaria de Android
Vaya, estoy realmente sorprendida. Acabo de probar la app porque la he visto anunciada muchas veces y me he quedado absolutamente alucinada. Esta app es LA AYUDA que quieres para el insti y, sobre todo, ofrece muchísimas cosas, como ejercicios y hojas informativas, que a mí personalmente me han sido MUY útiles.
Ana
usuaria de iOS
Solía tener problemas para completar mis tareas a tiempo hasta que descubrí Knowunity, que no solo facilita subir mi propio contenido sino que también proporciona excelentes resúmenes que hacen mi trabajo más rápido y eficiente.
Thomas R
usuario de iOS
Siempre era un desafío encontrar toda la información importante para mis tareas – desde que comencé a usar Knowunity, puedo simplemente subir mi contenido y beneficiarme de los resúmenes de otros, lo que me ayuda mucho con la organización.
Lisa M
usuaria de Android
A menudo sentía que no tenía suficiente visión general al estudiar, pero desde que comencé a usar Knowunity, eso ya no es un problema – subo mi contenido y siempre encuentro resúmenes útiles en la plataforma, lo que hace mi aprendizaje mucho más fácil.
David K
usuario de iOS
¡La app es buenísima! Sólo tengo que introducir el tema en la barra de búsqueda y recibo la respuesta muy rápido. No tengo que ver 10 vídeos de YouTube para entender algo, así que me ahorro tiempo. ¡Muy recomendable!
Sara
usuaria de Android
En el instituto era muy malo en matemáticas, pero gracias a la app, ahora saco mejores notas. Os agradezco mucho que hayáis creado la aplicación.
Roberto
usuario de Android
Solía ser realmente difícil recopilar toda la información para mis presentaciones. Pero desde que comencé a usar Knowunity, solo subo mis apuntes y encuentro increíbles resúmenes de otros – ¡hace mi estudio mucho más eficiente!
Julia S
usuaria de Android
Estaba constantemente estresado con todo el material de estudio, pero desde que comencé a usar Knowunity, subo mis cosas y reviso los geniales resúmenes de otros – realmente me ayuda a gestionar todo mejor y es mucho menos estresante.
Marco B
usuario de iOS
LOS QUIZ Y FLASHCARDS SON SÚPER ÚTILES Y ME ENCANTA Knowunity IA. ADEMÁS ES LITERALMENTE COMO CHATGPT PERO MÁS LISTO!! ME AYUDÓ TAMBIÉN CON MIS PROBLEMAS DE MÁSCARA!! Y CON MIS ASIGNATURAS DE VERDAD! OBVIO 😍😁😲🤑💗✨🎀😮
Sarah L
usuaria de Android
Antes pasaba horas buscando en Google materiales escolares, pero ahora solo subo mis cosas a Knowunity y reviso los útiles resúmenes de otros - me siento mucho más seguro al prepararme para los exámenes.
Paul T
usuario de iOS