Abrir la app

Asignaturas

Biologia

11 de dic de 2025

51

3 páginas

¿Qué es la inflamación? Causas y efectos explicados

S

svc123 @svc123

La inflamación es un proceso fundamental de defensa del organismo frente a diversas agresiones. Este mecanismo puede manifestarse... Mostrar más

Infecciones
Lesiones termicos.
Exposición a radiaciones
Golpes
Induce inflamación con independencia de la causa de la muerte celular
Trauma

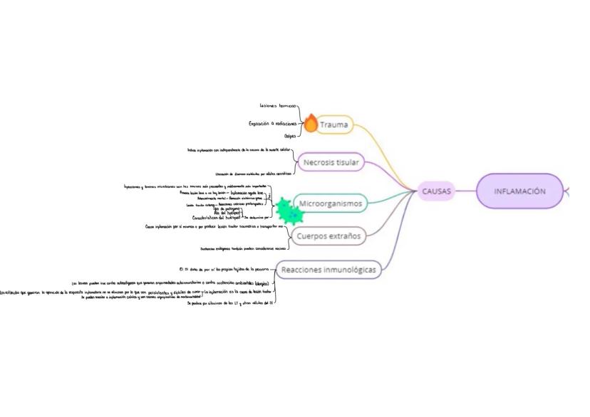
Causas de la Inflamación

La inflamación puede desencadenarse por múltiples factores externos e internos que nuestro cuerpo interpreta como amenazas. Las lesiones térmicas, radiaciones, traumas y golpes son causas comunes que inducen este proceso protector, independientemente de cómo ocurra la muerte celular.

Cuando ocurre necrosis tisular, las células dañadas liberan diversas moléculas que activan el sistema inmunitario. Las toxinas microbianas e inyecciones son consideradas las causas más frecuentes y médicamente importantes de inflamación, pudiendo provocar desde reacciones leves hasta potencialmente mortales.

El tipo de patógeno y las características del huésped determinan la gravedad de la respuesta inflamatoria. Los microorganismos y cuerpos extraños causan inflamación directamente o por provocar lesión traumática. Incluso sustancias endógenas pueden considerarse nocivas, como ocurre en las enfermedades autoinmunitarias donde el sistema inmune ataca los propios tejidos.

💡 La persistencia del estímulo inflamatorio puede convertir una respuesta aguda en crónica, haciendo que la propia inflamación se convierta en la causa principal de la lesión tisular.

Infecciones
Lesiones termicos.
Exposición a radiaciones
Golpes
Induce inflamación con independencia de la causa de la muerte celular
Trauma

Inflamación Aguda Eventos Vasculares y Celulares

La inflamación aguda implica cambios inmediatos en los vasos sanguíneos que puedes observar cuando te lastimas. La vasodilatación es inducida por mediadores como la histamina, provocando un aumento del flujo sanguíneo que causa calor y enrojecimiento (eritema) en la zona afectada.

Simultáneamente, ocurre un aumento de la permeabilidad vascular que permite la salida de proteínas y líquido desde los vasos hacia los tejidos, formando el edema. Este proceso puede ocurrir por diferentes mecanismos, como la apertura de espacios entre células endoteliales o por lesión directa del endotelio.

Los leucocitos, principalmente neutrófilos, son fundamentales en este proceso. Siguen una secuencia ordenada primero se adhieren a la pared vascular (marginación), luego ruedan sobre el endotelio (rodamiento) mediante la interacción de selectinas, y finalmente se adhieren firmemente gracias a integrinas. Esta adhesión permite su transmigración (diapédesis) hacia el tejido dañado donde realizarán la fagocitosis de los agentes nocivos.

⚠️ Cuando la inflamación aguda no logra resolver el problema, puede evolucionar a diferentes patrones como inflamación serosa (ampollas), fibrinosa, purulenta (abscesos) o ulcerativa, con efectos sistémicos como fiebre y malestar general.

Infecciones
Lesiones termicos.
Exposición a radiaciones
Golpes
Induce inflamación con independencia de la causa de la muerte celular
Trauma

Mediadores de la Inflamación

Los mediadores inflamatorios son las moléculas que orquestan todo el proceso inflamatorio. Entre las aminas vasoactivas, la histamina es fundamental y se encuentra en plaquetas, basófilos y mastocitos. Su liberación provoca dilatación de arteriolas y aumenta la permeabilidad de vénulas, especialmente durante la fase inmediata de la inflamación.

Los metabolitos del ácido araquidónico incluyen prostaglandinas y leucotrienos, que actúan como mensajeros poderosos. Las prostaglandinas como PGI2 (prostaciclina) causan vasodilatación e inhiben la agregación plaquetaria, mientras que el tromboxano A2 hace lo contrario. Por su parte, los leucotrienos como LTB4 actúan como potentes quimiotácticos para neutrófilos.

Las quimiocinas y citocinas son también actores clave. El TNF y la IL-1, producidas principalmente por macrófagos activados, promueven la expresión de moléculas de adhesión en el endotelio y estimulan la respuesta de los neutrófilos. No es casualidad que los antagonistas del TNF sean eficaces en el tratamiento de enfermedades inflamatorias crónicas.

🔍 El equilibrio entre mediadores proinflamatorios y antiinflamatorios (como las lipoxinas) determina la intensidad y duración del proceso inflamatorio. Un desequilibrio puede llevar a inflamación crónica y daño tisular.

Pensamos que nunca lo preguntarías...

¿Qué es Knowunity AI companion?

Nuestro compañero de IA está específicamente adaptado a las necesidades de los estudiantes. Basándonos en los millones de contenidos que tenemos en la plataforma, podemos dar a los estudiantes respuestas realmente significativas y relevantes. Pero no se trata solo de respuestas, el compañero también guía a los estudiantes a través de sus retos de aprendizaje diarios, con planes de aprendizaje personalizados, cuestionarios o contenidos en el chat y una personalización del 100% basada en las habilidades y el desarrollo de los estudiantes.

¿Dónde puedo descargar la app Knowunity?

Puedes descargar la app en Google Play Store y Apple App Store.

¿Knowunity es totalmente gratuito?

¡Sí lo es! Tienes acceso totalmente gratuito a todo el contenido de la app, puedes chatear con otros alumnos y recibir ayuda inmeditamente. Puedes ganar dinero utilizando la aplicación, que te permitirá acceder a determinadas funciones.

0

Herramientas Inteligentes NUEVO

Transforma estos apuntes en: ✓ 50+ Preguntas de Práctica ✓ Fichas Interactivas ✓ Examen Completo de Práctica ✓ Esquemas de Ensayo

Examen de Práctica
Quiz
Fichas
Ensayo

Contenidos más populares: Inflammatory Response

¿No encuentras lo que buscas? Explora otros temas.

Opiniones de nuestros usuarios. Ellos obtuvieron cosas geniales — y tú también podrías.

4.9/5

App Store

4.8/5

Google Play

La app es muy fácil de usar y está muy bien diseñada. Hasta ahora he encontrado todo lo que estaba buscando y he podido aprender mucho de las presentaciones. Definitivamente utilizaré la aplicación para un examen de clase. Y, por supuesto, también me sirve mucho de inspiración.

Pablo

usuario de iOS

Esta app es realmente genial. Hay tantos apuntes de clase y ayuda [...]. Tengo problemas con matemáticas, por ejemplo, y la aplicación tiene muchas opciones de ayuda. Gracias a Knowunity, he mejorado en mates. Se la recomiendo a todo el mundo.

Elena

usuaria de Android

Vaya, estoy realmente sorprendida. Acabo de probar la app porque la he visto anunciada muchas veces y me he quedado absolutamente alucinada. Esta app es LA AYUDA que quieres para el insti y, sobre todo, ofrece muchísimas cosas, como ejercicios y hojas informativas, que a mí personalmente me han sido MUY útiles.

Ana

usuaria de iOS

Solía tener problemas para completar mis tareas a tiempo hasta que descubrí Knowunity, que no solo facilita subir mi propio contenido sino que también proporciona excelentes resúmenes que hacen mi trabajo más rápido y eficiente.

Thomas R

usuario de iOS

Siempre era un desafío encontrar toda la información importante para mis tareas – desde que comencé a usar Knowunity, puedo simplemente subir mi contenido y beneficiarme de los resúmenes de otros, lo que me ayuda mucho con la organización.

Lisa M

usuaria de Android

A menudo sentía que no tenía suficiente visión general al estudiar, pero desde que comencé a usar Knowunity, eso ya no es un problema – subo mi contenido y siempre encuentro resúmenes útiles en la plataforma, lo que hace mi aprendizaje mucho más fácil.

David K

usuario de iOS

¡La app es buenísima! Sólo tengo que introducir el tema en la barra de búsqueda y recibo la respuesta muy rápido. No tengo que ver 10 vídeos de YouTube para entender algo, así que me ahorro tiempo. ¡Muy recomendable!

Sara

usuaria de Android

En el instituto era muy malo en matemáticas, pero gracias a la app, ahora saco mejores notas. Os agradezco mucho que hayáis creado la aplicación.

Roberto

usuario de Android

Solía ser realmente difícil recopilar toda la información para mis presentaciones. Pero desde que comencé a usar Knowunity, solo subo mis apuntes y encuentro increíbles resúmenes de otros – ¡hace mi estudio mucho más eficiente!

Julia S

usuaria de Android

Estaba constantemente estresado con todo el material de estudio, pero desde que comencé a usar Knowunity, subo mis cosas y reviso los geniales resúmenes de otros – realmente me ayuda a gestionar todo mejor y es mucho menos estresante.

Marco B

usuario de iOS

Siempre fue difícil encontrar los materiales adecuados para mis tareas. Ahora solo subo mis apuntes a Knowunity y obtengo los mejores resúmenes de otros - realmente me ayuda a entender todo más rápido y mejora mis notas.

Sarah L

usuaria de Android

Antes pasaba horas buscando en Google materiales escolares, pero ahora solo subo mis cosas a Knowunity y reviso los útiles resúmenes de otros - me siento mucho más seguro al prepararme para los exámenes.

Paul T

usuario de iOS

La app es muy fácil de usar y está muy bien diseñada. Hasta ahora he encontrado todo lo que estaba buscando y he podido aprender mucho de las presentaciones. Definitivamente utilizaré la aplicación para un examen de clase. Y, por supuesto, también me sirve mucho de inspiración.

Pablo

usuario de iOS

Esta app es realmente genial. Hay tantos apuntes de clase y ayuda [...]. Tengo problemas con matemáticas, por ejemplo, y la aplicación tiene muchas opciones de ayuda. Gracias a Knowunity, he mejorado en mates. Se la recomiendo a todo el mundo.

Elena

usuaria de Android

Vaya, estoy realmente sorprendida. Acabo de probar la app porque la he visto anunciada muchas veces y me he quedado absolutamente alucinada. Esta app es LA AYUDA que quieres para el insti y, sobre todo, ofrece muchísimas cosas, como ejercicios y hojas informativas, que a mí personalmente me han sido MUY útiles.

Ana

usuaria de iOS

Solía tener problemas para completar mis tareas a tiempo hasta que descubrí Knowunity, que no solo facilita subir mi propio contenido sino que también proporciona excelentes resúmenes que hacen mi trabajo más rápido y eficiente.

Thomas R

usuario de iOS

Siempre era un desafío encontrar toda la información importante para mis tareas – desde que comencé a usar Knowunity, puedo simplemente subir mi contenido y beneficiarme de los resúmenes de otros, lo que me ayuda mucho con la organización.

Lisa M

usuaria de Android

A menudo sentía que no tenía suficiente visión general al estudiar, pero desde que comencé a usar Knowunity, eso ya no es un problema – subo mi contenido y siempre encuentro resúmenes útiles en la plataforma, lo que hace mi aprendizaje mucho más fácil.

David K

usuario de iOS

¡La app es buenísima! Sólo tengo que introducir el tema en la barra de búsqueda y recibo la respuesta muy rápido. No tengo que ver 10 vídeos de YouTube para entender algo, así que me ahorro tiempo. ¡Muy recomendable!

Sara

usuaria de Android

En el instituto era muy malo en matemáticas, pero gracias a la app, ahora saco mejores notas. Os agradezco mucho que hayáis creado la aplicación.

Roberto

usuario de Android

Solía ser realmente difícil recopilar toda la información para mis presentaciones. Pero desde que comencé a usar Knowunity, solo subo mis apuntes y encuentro increíbles resúmenes de otros – ¡hace mi estudio mucho más eficiente!

Julia S

usuaria de Android

Estaba constantemente estresado con todo el material de estudio, pero desde que comencé a usar Knowunity, subo mis cosas y reviso los geniales resúmenes de otros – realmente me ayuda a gestionar todo mejor y es mucho menos estresante.

Marco B

usuario de iOS

Siempre fue difícil encontrar los materiales adecuados para mis tareas. Ahora solo subo mis apuntes a Knowunity y obtengo los mejores resúmenes de otros - realmente me ayuda a entender todo más rápido y mejora mis notas.

Sarah L

usuaria de Android

Antes pasaba horas buscando en Google materiales escolares, pero ahora solo subo mis cosas a Knowunity y reviso los útiles resúmenes de otros - me siento mucho más seguro al prepararme para los exámenes.

Paul T

usuario de iOS

 

Biologia

51

11 de dic de 2025

3 páginas

¿Qué es la inflamación? Causas y efectos explicados

S

svc123

@svc123

La inflamación es un proceso fundamental de defensa del organismo frente a diversas agresiones. Este mecanismo puede manifestarse de forma aguda o crónica, y aunque tiene como objetivo protegernos, también puede provocar daños en nuestros propios tejidos si no se... Mostrar más

Infecciones
Lesiones termicos.
Exposición a radiaciones
Golpes
Induce inflamación con independencia de la causa de la muerte celular
Trauma

Inscríbete para ver los apuntes¡Es gratis!

Acceso a todos los documentos

Mejora tus notas

Únete a millones de estudiantes

Al registrarte aceptas las Condiciones del servicio y la Política de privacidad.

Causas de la Inflamación

La inflamación puede desencadenarse por múltiples factores externos e internos que nuestro cuerpo interpreta como amenazas. Las lesiones térmicas, radiaciones, traumas y golpes son causas comunes que inducen este proceso protector, independientemente de cómo ocurra la muerte celular.

Cuando ocurre necrosis tisular, las células dañadas liberan diversas moléculas que activan el sistema inmunitario. Las toxinas microbianas e inyecciones son consideradas las causas más frecuentes y médicamente importantes de inflamación, pudiendo provocar desde reacciones leves hasta potencialmente mortales.

El tipo de patógeno y las características del huésped determinan la gravedad de la respuesta inflamatoria. Los microorganismos y cuerpos extraños causan inflamación directamente o por provocar lesión traumática. Incluso sustancias endógenas pueden considerarse nocivas, como ocurre en las enfermedades autoinmunitarias donde el sistema inmune ataca los propios tejidos.

💡 La persistencia del estímulo inflamatorio puede convertir una respuesta aguda en crónica, haciendo que la propia inflamación se convierta en la causa principal de la lesión tisular.

Infecciones
Lesiones termicos.
Exposición a radiaciones
Golpes
Induce inflamación con independencia de la causa de la muerte celular
Trauma

Inscríbete para ver los apuntes¡Es gratis!

Acceso a todos los documentos

Mejora tus notas

Únete a millones de estudiantes

Al registrarte aceptas las Condiciones del servicio y la Política de privacidad.

Inflamación Aguda: Eventos Vasculares y Celulares

La inflamación aguda implica cambios inmediatos en los vasos sanguíneos que puedes observar cuando te lastimas. La vasodilatación es inducida por mediadores como la histamina, provocando un aumento del flujo sanguíneo que causa calor y enrojecimiento (eritema) en la zona afectada.

Simultáneamente, ocurre un aumento de la permeabilidad vascular que permite la salida de proteínas y líquido desde los vasos hacia los tejidos, formando el edema. Este proceso puede ocurrir por diferentes mecanismos, como la apertura de espacios entre células endoteliales o por lesión directa del endotelio.

Los leucocitos, principalmente neutrófilos, son fundamentales en este proceso. Siguen una secuencia ordenada: primero se adhieren a la pared vascular (marginación), luego ruedan sobre el endotelio (rodamiento) mediante la interacción de selectinas, y finalmente se adhieren firmemente gracias a integrinas. Esta adhesión permite su transmigración (diapédesis) hacia el tejido dañado donde realizarán la fagocitosis de los agentes nocivos.

⚠️ Cuando la inflamación aguda no logra resolver el problema, puede evolucionar a diferentes patrones como inflamación serosa (ampollas), fibrinosa, purulenta (abscesos) o ulcerativa, con efectos sistémicos como fiebre y malestar general.

Infecciones
Lesiones termicos.
Exposición a radiaciones
Golpes
Induce inflamación con independencia de la causa de la muerte celular
Trauma

Inscríbete para ver los apuntes¡Es gratis!

Acceso a todos los documentos

Mejora tus notas

Únete a millones de estudiantes

Al registrarte aceptas las Condiciones del servicio y la Política de privacidad.

Mediadores de la Inflamación

Los mediadores inflamatorios son las moléculas que orquestan todo el proceso inflamatorio. Entre las aminas vasoactivas, la histamina es fundamental y se encuentra en plaquetas, basófilos y mastocitos. Su liberación provoca dilatación de arteriolas y aumenta la permeabilidad de vénulas, especialmente durante la fase inmediata de la inflamación.

Los metabolitos del ácido araquidónico incluyen prostaglandinas y leucotrienos, que actúan como mensajeros poderosos. Las prostaglandinas como PGI2 (prostaciclina) causan vasodilatación e inhiben la agregación plaquetaria, mientras que el tromboxano A2 hace lo contrario. Por su parte, los leucotrienos como LTB4 actúan como potentes quimiotácticos para neutrófilos.

Las quimiocinas y citocinas son también actores clave. El TNF y la IL-1, producidas principalmente por macrófagos activados, promueven la expresión de moléculas de adhesión en el endotelio y estimulan la respuesta de los neutrófilos. No es casualidad que los antagonistas del TNF sean eficaces en el tratamiento de enfermedades inflamatorias crónicas.

🔍 El equilibrio entre mediadores proinflamatorios y antiinflamatorios (como las lipoxinas) determina la intensidad y duración del proceso inflamatorio. Un desequilibrio puede llevar a inflamación crónica y daño tisular.

Pensamos que nunca lo preguntarías...

¿Qué es Knowunity AI companion?

Nuestro compañero de IA está específicamente adaptado a las necesidades de los estudiantes. Basándonos en los millones de contenidos que tenemos en la plataforma, podemos dar a los estudiantes respuestas realmente significativas y relevantes. Pero no se trata solo de respuestas, el compañero también guía a los estudiantes a través de sus retos de aprendizaje diarios, con planes de aprendizaje personalizados, cuestionarios o contenidos en el chat y una personalización del 100% basada en las habilidades y el desarrollo de los estudiantes.

¿Dónde puedo descargar la app Knowunity?

Puedes descargar la app en Google Play Store y Apple App Store.

¿Knowunity es totalmente gratuito?

¡Sí lo es! Tienes acceso totalmente gratuito a todo el contenido de la app, puedes chatear con otros alumnos y recibir ayuda inmeditamente. Puedes ganar dinero utilizando la aplicación, que te permitirá acceder a determinadas funciones.

0

Herramientas Inteligentes NUEVO

Transforma estos apuntes en: ✓ 50+ Preguntas de Práctica ✓ Fichas Interactivas ✓ Examen Completo de Práctica ✓ Esquemas de Ensayo

Examen de Práctica
Quiz
Fichas
Ensayo

Contenidos más populares: Inflammatory Response

¿No encuentras lo que buscas? Explora otros temas.

Opiniones de nuestros usuarios. Ellos obtuvieron cosas geniales — y tú también podrías.

4.9/5

App Store

4.8/5

Google Play

La app es muy fácil de usar y está muy bien diseñada. Hasta ahora he encontrado todo lo que estaba buscando y he podido aprender mucho de las presentaciones. Definitivamente utilizaré la aplicación para un examen de clase. Y, por supuesto, también me sirve mucho de inspiración.

Pablo

usuario de iOS

Esta app es realmente genial. Hay tantos apuntes de clase y ayuda [...]. Tengo problemas con matemáticas, por ejemplo, y la aplicación tiene muchas opciones de ayuda. Gracias a Knowunity, he mejorado en mates. Se la recomiendo a todo el mundo.

Elena

usuaria de Android

Vaya, estoy realmente sorprendida. Acabo de probar la app porque la he visto anunciada muchas veces y me he quedado absolutamente alucinada. Esta app es LA AYUDA que quieres para el insti y, sobre todo, ofrece muchísimas cosas, como ejercicios y hojas informativas, que a mí personalmente me han sido MUY útiles.

Ana

usuaria de iOS

Solía tener problemas para completar mis tareas a tiempo hasta que descubrí Knowunity, que no solo facilita subir mi propio contenido sino que también proporciona excelentes resúmenes que hacen mi trabajo más rápido y eficiente.

Thomas R

usuario de iOS

Siempre era un desafío encontrar toda la información importante para mis tareas – desde que comencé a usar Knowunity, puedo simplemente subir mi contenido y beneficiarme de los resúmenes de otros, lo que me ayuda mucho con la organización.

Lisa M

usuaria de Android

A menudo sentía que no tenía suficiente visión general al estudiar, pero desde que comencé a usar Knowunity, eso ya no es un problema – subo mi contenido y siempre encuentro resúmenes útiles en la plataforma, lo que hace mi aprendizaje mucho más fácil.

David K

usuario de iOS

¡La app es buenísima! Sólo tengo que introducir el tema en la barra de búsqueda y recibo la respuesta muy rápido. No tengo que ver 10 vídeos de YouTube para entender algo, así que me ahorro tiempo. ¡Muy recomendable!

Sara

usuaria de Android

En el instituto era muy malo en matemáticas, pero gracias a la app, ahora saco mejores notas. Os agradezco mucho que hayáis creado la aplicación.

Roberto

usuario de Android

Solía ser realmente difícil recopilar toda la información para mis presentaciones. Pero desde que comencé a usar Knowunity, solo subo mis apuntes y encuentro increíbles resúmenes de otros – ¡hace mi estudio mucho más eficiente!

Julia S

usuaria de Android

Estaba constantemente estresado con todo el material de estudio, pero desde que comencé a usar Knowunity, subo mis cosas y reviso los geniales resúmenes de otros – realmente me ayuda a gestionar todo mejor y es mucho menos estresante.

Marco B

usuario de iOS

Siempre fue difícil encontrar los materiales adecuados para mis tareas. Ahora solo subo mis apuntes a Knowunity y obtengo los mejores resúmenes de otros - realmente me ayuda a entender todo más rápido y mejora mis notas.

Sarah L

usuaria de Android

Antes pasaba horas buscando en Google materiales escolares, pero ahora solo subo mis cosas a Knowunity y reviso los útiles resúmenes de otros - me siento mucho más seguro al prepararme para los exámenes.

Paul T

usuario de iOS

La app es muy fácil de usar y está muy bien diseñada. Hasta ahora he encontrado todo lo que estaba buscando y he podido aprender mucho de las presentaciones. Definitivamente utilizaré la aplicación para un examen de clase. Y, por supuesto, también me sirve mucho de inspiración.

Pablo

usuario de iOS

Esta app es realmente genial. Hay tantos apuntes de clase y ayuda [...]. Tengo problemas con matemáticas, por ejemplo, y la aplicación tiene muchas opciones de ayuda. Gracias a Knowunity, he mejorado en mates. Se la recomiendo a todo el mundo.

Elena

usuaria de Android

Vaya, estoy realmente sorprendida. Acabo de probar la app porque la he visto anunciada muchas veces y me he quedado absolutamente alucinada. Esta app es LA AYUDA que quieres para el insti y, sobre todo, ofrece muchísimas cosas, como ejercicios y hojas informativas, que a mí personalmente me han sido MUY útiles.

Ana

usuaria de iOS

Solía tener problemas para completar mis tareas a tiempo hasta que descubrí Knowunity, que no solo facilita subir mi propio contenido sino que también proporciona excelentes resúmenes que hacen mi trabajo más rápido y eficiente.

Thomas R

usuario de iOS

Siempre era un desafío encontrar toda la información importante para mis tareas – desde que comencé a usar Knowunity, puedo simplemente subir mi contenido y beneficiarme de los resúmenes de otros, lo que me ayuda mucho con la organización.

Lisa M

usuaria de Android

A menudo sentía que no tenía suficiente visión general al estudiar, pero desde que comencé a usar Knowunity, eso ya no es un problema – subo mi contenido y siempre encuentro resúmenes útiles en la plataforma, lo que hace mi aprendizaje mucho más fácil.

David K

usuario de iOS

¡La app es buenísima! Sólo tengo que introducir el tema en la barra de búsqueda y recibo la respuesta muy rápido. No tengo que ver 10 vídeos de YouTube para entender algo, así que me ahorro tiempo. ¡Muy recomendable!

Sara

usuaria de Android

En el instituto era muy malo en matemáticas, pero gracias a la app, ahora saco mejores notas. Os agradezco mucho que hayáis creado la aplicación.

Roberto

usuario de Android

Solía ser realmente difícil recopilar toda la información para mis presentaciones. Pero desde que comencé a usar Knowunity, solo subo mis apuntes y encuentro increíbles resúmenes de otros – ¡hace mi estudio mucho más eficiente!

Julia S

usuaria de Android

Estaba constantemente estresado con todo el material de estudio, pero desde que comencé a usar Knowunity, subo mis cosas y reviso los geniales resúmenes de otros – realmente me ayuda a gestionar todo mejor y es mucho menos estresante.

Marco B

usuario de iOS

Siempre fue difícil encontrar los materiales adecuados para mis tareas. Ahora solo subo mis apuntes a Knowunity y obtengo los mejores resúmenes de otros - realmente me ayuda a entender todo más rápido y mejora mis notas.

Sarah L

usuaria de Android

Antes pasaba horas buscando en Google materiales escolares, pero ahora solo subo mis cosas a Knowunity y reviso los útiles resúmenes de otros - me siento mucho más seguro al prepararme para los exámenes.

Paul T

usuario de iOS